种子居于农业生产链条的上游,是农业生产中最基本、最重要的生产资料。理想的种子萌发过程是良好的幼苗建成的前提条件。种子萌发过程涉及大量基因表达和复杂的响应外界环境信号的调控机制。探讨种子萌发过程的分子调控机制对农业生产具有重要的指导意义。
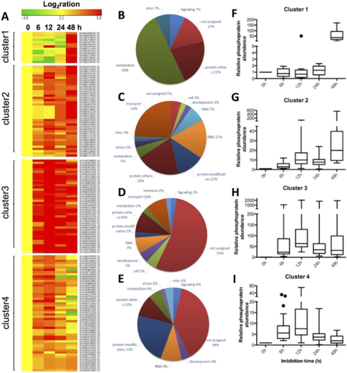
蛋白质磷酸化作为生物体中常见的可逆的翻译后修饰类型,广泛参与到蛋白质定位,构象变化以及信号转导等生物学过程中。对植物组织的磷酸化蛋白质组学的研究也越来越成为植物蛋白质组学的研究热点。运用阳离子亲和层析技术对酶解后的肽段进行磷酸化肽段的富集,继而通过质谱鉴定分析生物学过程中蛋白质磷酸化水平的变动,从而寻找到该生物学过程中关键调控蛋白。这种磷酸化蛋白组的研究非常利于挖掘生物学过程中复杂调控机制中的关键调控元件。
中国科学院植物种质创新与特色农业重点实验室资源植物繁殖生物学课题组博士研究生韩超在杨平仿研究员指导下,通过与日本国立作物研究所小松节子(Setsuko Komatsu)教授研究团队合作,利用阳离子亲和层析和非标记NanoLC-MS/MS质谱定量技术对水稻种子萌发早期阶段胚组织的磷酸化蛋白组进行系统研究,发现了油菜素内酯信号通路相应元件的磷酸化水平显著变化,并利用外源施加油菜素内酯的方法确认其在水稻种子萌发早期对萌发有明显的促进作用。
以上实验项目在中国科学院武汉植物园资源植物繁殖实验室和日本国立作物研究所大豆生理实验室联合完成,项目得到国家自然科学基金(31271805)支持,相关研究成果在国际蛋白质组学权威期刊Journal of Proteome Research上在线发表。

实验摘要图

磷酸化蛋白组聚类分析


